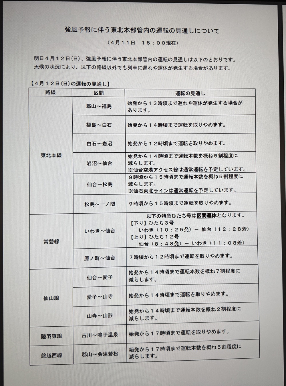
●福島駅での掲示板


→福島駅から東北本線を北上する電車は14時頃まで運休

→仙山線愛子駅~山寺駅間も14時頃まで運休
*一方、南下(郡山方面)では、私の乗った電車は定刻で運転
*磐越西線は一部列車の運休、そして遅れはあったものの運転はされた。
●つまり私は、当初の予定で行動するのは不可能となっていた。
それでも結果として私は何とか難を逃れたと言えるのでしたが、東北地方の利用者にとっては大変な半日だったでしょう。

【参考までに4月12日(日)の当初の予定】
■福島発 08:06 東北本線(仙台行)
■船岡着 08:56
●「白石川堤一目千本桜」
■船岡発 12:11 東北本線(仙台行)
■仙台着 12:43
■仙台発 12:51 仙山線快速(山形行)
■山形着 14:12
●霞城公園(山形城址)
北上列車 14:52,15:07,15:27,15:44(山形発)
南下列車 14:25,15:12,15:29,15:32(北山形発)
新幹線 北上 14:44(山形駅発)
新幹線 南下 14:45頃
■山形発 16:06 つばさ150号(東京行)
■郡山着 17:30
■郡山発 17:44
■舞木(もうぎ)着 17:50
*18:31 郡山行き
*18:50 小野新町行き
■舞木発 19:31
■郡山着 19:38
Sさんが金曜日に
*「SLしあわせの風ふくしま号」
*喜多方の日中線廃線跡でボンネットバス
この情報を教えてくれたおかげで12日(日)は充実した1日を過ごすことが出来ました。
今回の件で、今年1年の運を使い果たしていないことを願うばかり。そしてSさんのおかげで救われた一日でした。
《この件での余談》
【乗車券の不乗区間の払い戻し】
●11日の出発前、のぞみ72号の出発(07:59)までに特急券(山形~郡山)の払い戻しと乗車券(名古屋~東京~福島~仙台~山形~福島)の変更(名古屋~東京~福島)をすべく、余裕をもって名古屋駅の切符売り場に行ったのですが、予想以上の大行列に阻まれつばさ150号の特急券の払い戻しは出来たものの、乗車券を変更する時間が足りず断念。
まあ私の都合での変更ですし、そこは自己責任ということで差額は諦めることにしました。あと5分あれば…。
ただ窓口の混雑もあったので、駅員さんからは丁寧なお詫びを何度もされたのですが、今回は私の心変わりがきっかけですので、駅員さんには「私の都合ですので、福島から先の変更は諦めます。お気になさらずに。大丈夫です。」として窓口を去りました。
●ところがこの運休の件で事態は一変。
●まず「福島~仙台~山形~福島」の不乗証明書の交付を受け、その上で帰名後に名古屋駅で払い戻しを受けました。
JRの旅客営業規則には「不乗証明書の交付」とあったのですが、実際には乗車券への記入。
●払い戻し金額…てっきり(名古屋~東京~福島~仙台~山形~福島)の運賃-(名古屋~東京~福島)の運賃の差額だと思っていたのですが、「福島~仙台~山形~福島」間、つまり乗れなかった区間の運賃での払い戻しになるとのことで、勉強になりました。
